学院资讯 | 中山大学海洋工程与技术学院2025年教师教学竞赛初赛实施方案
一、竞赛宗旨
为深入贯彻落实党的二十届三中全会精神、全国教育大会精神、《教育强国建设规划纲要(2024-2035)》精神,进一步深化教育教学改革创新,不断提高教育教学水平和人才培养质量。
二、竞赛原则
坚持公平、公正、公开;坚持广泛参与、层层发动;坚持注重教学基本功和实际应用能力;坚持程序严谨、规范。
三、参赛对象
全院在职在岗且从事本科教学一线工作的教师;截至2025年4月30日,在中山大学从事教学工作2年以上。
四、竞赛分组
本届竞赛分设“课程教学”“教学创新”两个赛道。参赛课程仅限本科生课程,且初赛、复赛、决赛的参赛课程须一致。
(一)课程教学赛道
1.聚焦教学基本功,结合我院课程情况,设两个竞赛组别:工科组、公选课组。
2.以个人形式参赛,每位参赛教师只能选择一个组别参赛,且参赛教师近2年对所参赛的本科课程完成至少1轮讲授(以教务系统显示为准)。
3.学院推荐参加学校复赛的名额每个组别限1名。
(二)教学创新赛道
1.按参赛主讲教师专业技术职务等级分组,设两个竞赛组别:副高及以上组、中级及以下组。
2.以主讲教师个人或团队形式报名参赛,若以团队形式参赛,团队成员包括1名主讲教师牵头和不超过3名团队教师参与。参赛主讲教师不与课程教学赛道参赛选手重复,且主讲教师近5年对所参赛的本科课程完成至少2轮讲授(以教务系统显示为准)。
3.教学创新赛道侧重参赛教师(团队)基于参赛课程的教学创新。择优推荐教学理念先进、改革思路明确、创新路径清晰、育人成效显著,且在与参赛课程相关的教学改革和建设方面有一定成果积累的教师(团队)。成果积累包括但不限于:教学成果奖、一流本科课程、教学名师、教学竞赛获奖、教材、教学论文,线上线下混合课程、在线开放课程、虚拟仿真实验教学项目等线上教学资源,教学技术类奖励和项目,教改项目,指导学生竞赛获奖等。
4.学院推荐参加学校复赛的名额每个组别限1名。
五、竞赛形式
2025年教师教学竞赛初赛采取“课堂教学”形式,具体要求如下:
1.课堂教学规定时间为15分钟,参赛教师自选教学片段进行PPT讲解。PPT格式为PowerPoint演示文稿16:9大小。
2.选手比赛前一天抽签确定比赛次序,同时按顺序试播PPT;比赛日至少提前30分钟到指定地点报到,未按规定报到的,取消比赛资格。
3.课堂教学全程录像,视频版权和使用权归学院所有。
4.选手不得携带任何形式的材料进入比赛教室。根据各自参赛课程需要,选手可自行准备教学模型、挂图等教具,并在确定具体比赛教学节段后交给工作人员,由工作人员在选手进入比赛教室前放置到指定位置。
5.在选手进入比赛教室前,工作人员负责打开选手的参赛PPT,课堂教学不得使用扩音设备,翻页笔、白板笔(不指定颜色)等由组织方统一提供。
6.教学过程中确需使用相关专业软件的,参赛教师应同时提交一份软件使用说明,经批准使用的,应在比赛日前一天自行携带软件安装包(不得有知识产权纠纷)并在试播PPT时自行安装到比赛教室电脑;确因比赛教室电脑配置问题导致安装困难或使用不流畅的,须及时申请更换电脑或其他处理方式。
六、赛事安排
时间 | 内容 |
3月27日前 | 报名 |
4月7日前 | 参赛教师提交参赛PPT |
4月11日前 | 开展初赛并确定复赛教师名单 |
4月18日前 | 完成公示后报送材料给教务部 |
七、评分
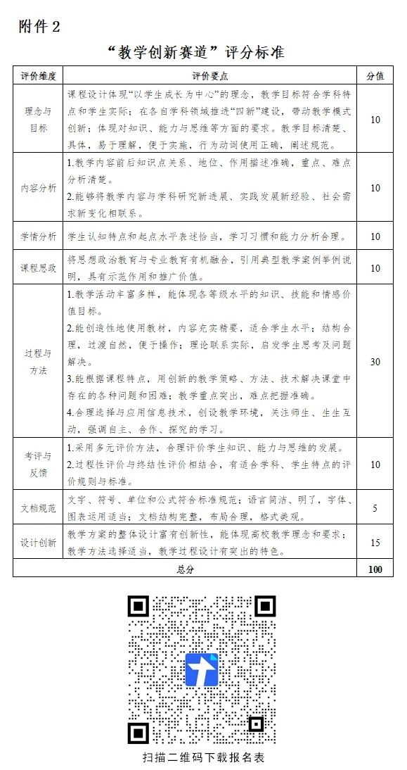
1.初赛按百分制评分,“课程教学赛道”评分标准见附件1,“教学创新赛道”评分标准见附件2。
2.初赛成绩为所有评委给出的分数的算术平均分。
八、奖励办法
各组别设特等奖1名,一等奖3名,二等奖5-8名。所有参赛教师均颁发荣誉证书。
九、报名方式
参赛教师自主选择参赛赛道,并将报名表(见文末)于2024年3月27日18:00前发至邮箱lianxq5@mail.sysu.edu.cn。
十、其他事项
1.教师报名参加本届教学竞赛即表示同意并接受本方案及所有的赛事安排、评分标准等全部规定。
2.所有参赛材料应为参赛教师的原创作品,所有内容不得违反国家有关法律法规要求,不得有知识产权纠纷。
3.对在竞赛过程中存在弄虚作假、徇私舞弊等不当行为的选手或评委,学院将视情节轻重作出处理。
4.未尽事宜将以补充通知形式予以明确。





